欢迎登陆兴宁人才驿站!
登录
网站首页
兴宁概述
区位交通
兴宁名片
人才驿站
求职创业人员免费住宿酒店
人才智库
人物史馆
概况
就业
求职
招聘
创业
创业机构
创业故事
创业环境
政策
公告栏
分享技术
实践创意
探讨学术
交换知新
创业政策
就业政策
人才政策
党建
学习建设
先进事迹
当前位置:
首页
>
政策
>
公告栏
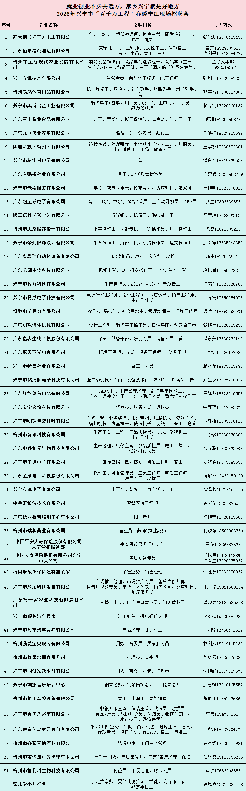
2026年兴宁市“百千万工程”春暖宁江现场招聘会
公告栏
2026-02-09 15:25:56
上一篇:
下一篇:
第二届“青梅有约・智汇梅州”人才周邀您共赴“梅”好之约!